QQ作为中国用户基数最大的即时通讯软件,其背后的通讯协议体系是一个融合了网络编程、数据加密、分布式系统等多种技术的复杂工程。本文将基于公开的技术资料与分析,系统性地剖析QQ协议的核心设计、通信机制、安全策略及其演进历程。
协议概述与设计哲学
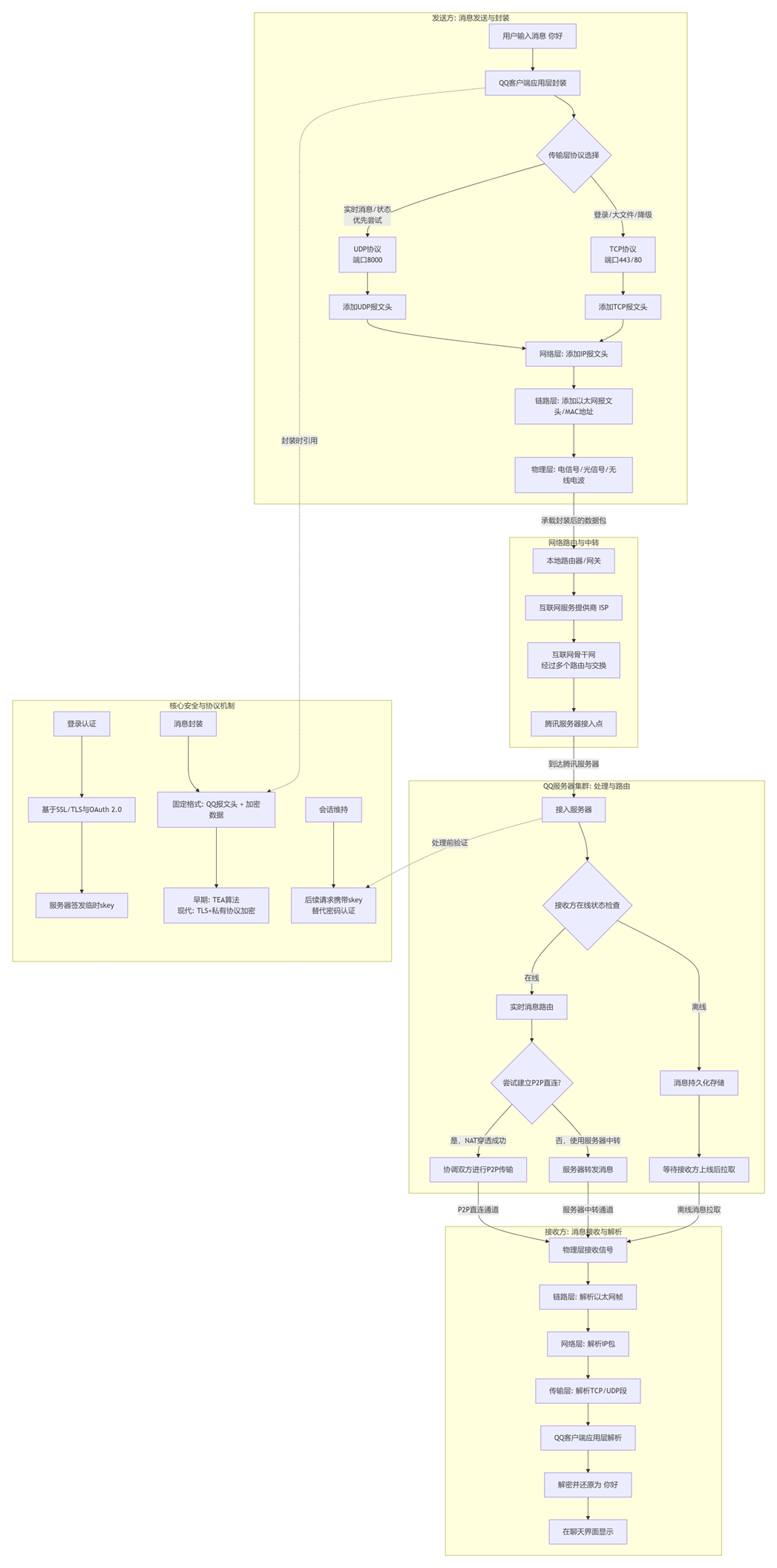
QQ协议是腾讯公司自主研发的一套应用层网络协议,专门用于QQ客户端与服务器之间、以及客户端与客户端之间的数据交换。其根本设计目标是在复杂的中国网络环境下,实现高效、实时且具有一定安全性的通信。因此,协议在设计之初就确立了混合使用TCP与UDP传输层协议的基本方针,并在此基础上构建了专有的二进制数据格式和加密体系。

一个关键的设计考量是服务器负载与通信效率的平衡。早期的QQ完全采用客户端-服务器(C/S)中转模式,所有消息都经由腾讯服务器转发。随着用户量激增,这种模式会给服务器带来巨大压力。因此,QQ协议演进为在可能的情况下,优先建立客户端之间的直接点对点(P2P)连接,以减轻服务器负担并降低消息延迟。这种“服务器协调,客户端直连”的思路,成为了QQ协议高效性的重要基石。
协议架构与传输机制
QQ协议的通信架构灵活地利用了TCP与UDP的特性,针对不同场景选择最优的传输方式。
传输层协议的选择与应用
QQ并非单一地依赖某一种传输协议,而是根据数据特性和网络状况动态选择。
- UDP协议为主:默认情况下,QQ优先使用UDP协议进行在线好友间的消息聊天。UDP无需建立连接、包头开销小、传输速度快,非常适合对实时性要求高但允许少量丢包的聊天场景。然而,UDP本身是不可靠协议。为此,QQ在应用层实现了确认与重传机制:当客户端通过UDP发出消息后,服务器收到并转发给目标客户端,同时会向发送方回复一个UDP应答包。只有收到这个应答,发送方才认为消息发送成功。这也解释了为何有时用户看到“发送失败”提示,但对方却已收到消息——这是因为发送方未收到服务器的应答包,而服务器已成功转发。
- TCP协议为辅:TCP用于需要高可靠性的场景。主要包括:登录认证过程、维持在线状态的心跳连接(通常使用80端口)、以及当对方不在线或隐身时的消息暂存与推送。文件传输在尝试P2P连接失败后,也会通过TCP(通常为443端口)由服务器中转。

网络地址转换(NAT)穿透与P2P建立
绝大多数用户处于内网(使用192.168.x.x等私有地址),如何让两个内网客户端直接通信是巨大挑战。QQ采用了经典的 “UDP打洞”技术来实现P2P。其过程可简化为:用户A登录时,服务器记录其公网IP和端口;当用户B要与A聊天或传文件时,服务器将A的地址信息告知B;双方同时向对方记录的地址发送UDP包,从而在各自的路由器上“打”开一个临时的数据通道,实现直连。如果打洞失败(例如双方处于对称型NAT后),则自动降级为通过服务器TCP中转。

这个流程图清晰地展示了QQ UDP打洞技术的完整流程:
核心流程说明:
- 客户端注册:A和B登录时分别向服务器发送UDP心跳包,服务器记录各自的公网IP和端口。
- 连接请求:当B想与A通信时,通过服务器协调,交换双方的公网地址信息。
- 同步打洞:双方同时向对方记录的地址发送UDP包,在各自的路由器上”打”开数据通道。
- NAT类型决定成败:
- 锥型NAT:打洞成功,建立P2P直连通道
- 对称型NAT:打洞失败,自动降级为服务器TCP中转
- 降级机制:如果P2P连接失败,系统自动切换到通过服务器的TCP中转模式。
关键点突出:
- 使用不同颜色区分成功(绿色)、失败(红色)和降级(橙色)状态
- 明确展示了对称型NAT和锥型NAT的不同结果
- 体现了QQ的智能降级机制,确保通信可靠性
- 展示了内网客户端(私有IP地址)如何通过NAT穿透实现直接通信
核心通信流程详解
登录认证流程
登录是建立安全通信会话的第一步,过程较为严谨。
- 获取登录令牌:客户端向服务器发送请求,服务器返回一个与客户端IP、版本等信息绑定的登录令牌(Login Token)。
- 提交认证信息:客户端使用令牌,向服务器发送包含账号、密码(经加密处理)等信息的登录请求。
- 验证与协商:服务器验证信息,若成功则生成并协商一个会话密钥(Session Key),用于加密后续的通信数据。此过程在早期版本(如QQ2007)中使用TEA算法和MD5散列,现代版本则升级为更强大的加密套件。
消息传输与文件传输
- 消息传输:文字、预设表情(作为命令字发送)等小数据,主要通过UDP经服务器中转或P2P发送。消息在发送前会经过编码和加密封装。
- 文件传输:这是一个更复杂的过程,充分体现了协议的灵活性。
- 发送方A向服务器发送文件传输请求,服务器转发给接收方B。
- 服务器同时将A的IP地址信息告知B。
- B尝试直接连接A(P2P)。若双方均在公网或打洞成功,则建立直连传输(可能是TCP或UDP)。
- 若无法建立直连(如双方均在严格内网),则双方转而连接腾讯的文件中转服务器(通常使用443端口),通过服务器TCP中转完成传输。
加密与安全机制
QQ的加密体系经历了从私有算法到标准与私有混合的演进,安全性不断增强。
加密机制的演进
早期QQ协议(如2008版)大量使用TEA算法对消息体进行加密,并结合MD5进行完整性校验。虽然TEA本身不算高强度加密,但结合私有协议结构,在当时提供了基本的安全保障。抓包分析显示,其数据包具有明显的二进制结构特征,如0x02开头、0x03结尾的包头包尾格式。现代QQ协议已全面强化加密。根据抓包分析,当前通信呈现以下特征:
- 传输层加密:所有核心数据(登录、消息、文件)的传输均默认启用TLS/SSL加密(常用端口80/443),建立安全通道,防止中间人窃听和篡改。
- 应用层加密:在TLS通道之上,QQ很可能仍使用了自研的私有应用层协议对消息内容进行二次封装、加密或混淆,增加了逆向解析的难度。
- 混合加密策略:结合使用对称加密(如AES,用于加密大量数据)和非对称加密(如RSA/ECDSA,用于密钥交换和身份验证)。
现代QQ加密全景
下表概括了现代QQ不同功能模块的加密方式:
| 通信类型 | 是否加密 | 主要加密/传输方式 |
| 文字消息 | 是 | TLS + 私有协议封装 |
| 图片/表情 | 是 | HTTPS上传 + AES加密 |
| 文件传输 | 是 | 分块加密后通过CDN或P2P传输 |
| 语音/视频通话 | 是 | SRTP + 动态密钥协商 |
| 登录认证 | 是 | OAuth 2.0 over TLS |
使用Wireshark等工具抓包时,看到的绝大多数是TLS的“Application Data”,无法直接解读内容,这正是端到端安全措施的体现 。只有通过逆向工程客户端或配置中间人证书(在可控环境下),才有可能解密TLS层,但内层的私有协议解析仍极具挑战。
协议优缺点
QQ通讯协议作为支撑亿级用户的即时通信系统,其设计在长期实践中展现出鲜明的优缺点。这些特性深刻影响了用户体验、系统性能与安全生态。
主要优点:效率、适应性与可扩展性
QQ协议的核心优势源于其以UDP为主、TCP为辅的混合传输架构,这一设计是应对特定挑战的工程智慧结晶。
极高的通信效率与低延迟
QQ优先采用无连接的UDP协议进行消息传输,避免了TCP三次握手和拥塞控制带来的开销,使得消息发送的延迟极短,响应速度极快。这对于即时聊天、尤其是语音视频通话至关重要,用户能获得更流畅的实时交互体验。在文件传输,特别是内网传输时,QQ会智能采用P2P(点对点)技术,绕过服务器中转,从而充分利用带宽,获得远超MSN等基于TCP中转协议的速度。
强大的网络环境适应性
该协议设计充分考虑了早期及中国复杂的网络状况。UDP数据包穿透NAT和大部分代理服务器的能力远强于TCP,这使得在校园网、企业内网等通过共享代理上网的环境中,QQ依然能保持较高的连接成功率。这种适应性是QQ能在国内快速普及并战胜早期部分国外IM软件的关键技术原因之一。
卓越的海量并发支撑能力
从服务器端视角看,UDP的无状态特性使得单台服务器能够轻松维持数十万甚至上百万的并发在线连接,而无需为每个用户维护昂贵的TCP连接状态。这极大地减轻了服务器负载,降低了运营成本,为QQ支持海量用户提供了基础。
灵活的传输可靠性保障
针对UDP不可靠的固有缺点,QQ在应用层自主研发了确认与重传机制。当消息通过UDP发出并经服务器转发后,服务器会向发送方回复一个UDP应答包,以此确保消息可靠送达。这种设计在协议层(UDP)保证了效率,在应用层保证了可靠性,实现了灵活性与可控性的统一。
主要缺点:安全、复杂度与管理挑战
然而,这种高度定制化和以效率为先的设计,也带来了一系列挑战和问题。
协议固有的可靠性风险
尽管有应用层保障,但UDP的不可靠性仍是底层隐患。在网络异常时,可能出现“发送方显示失败,接收方却已收到”的情况,这正是因为发送方未收到服务器的应用层应答包所致。这种状态不一致可能影响用户体验。早期的文件中转服务器也曾因负荷过重而缺乏重传机制,导致消息丢失。
历史安全漏洞与加密演进
QQ协议的安全性经历了曲折的演进过程。早期版本(如QQ2010)的登录协议被研究指出存在离线字典攻击和伪随机数攻击漏洞,其使用的TEA变形算法和伪随机数生成器(LCG)强度不足。虽然现代QQ已全面转向TLS/SSL传输层加密,并在其上构建了私有加密协议,实现了强加密,但早期的不安全设计给大量用户留下了长期的安全风险印象。
封闭性导致的分析与管理困难
QQ协议是腾讯的私有协议,并未公开标准。这导致:
- 网络管理困难:企业网络管理员无法通过深度包检测(DPI)解析QQ通信内容进行审计。抓包工具(如Wireshark)只能看到加密的TLS流,无法判断传输内容是否合规,给企业安全策略实施带来挑战。
- 故障排查复杂:当出现网络问题时,难以区分是应用层问题还是网络层问题,增加了运维复杂度。
- 第三方开发受限:协议的封闭性限制了生态发展,与其他开放协议(如XMPP)的应用互联存在障碍。
设计历史遗留的账户安全挑战
QQ诞生于中国互联网早期,当时安全理念薄弱。许多用户在不同网站使用相同的QQ号和密码,导致一旦其他网站数据库泄露(“脱库”),攻击者即可通过“撞库”方式盗取QQ号。虽然这与协议本身非直接相关,但QQ作为核心账号体系的地位,放大了这一社会工程学风险。2022年大规模盗号事件即与OAuth 2.0授权流程中的令牌被劫持有关,暴露了在便捷性与安全性之间的平衡难题。
与其他协议的对比
QQ协议与其他主流即时通讯协议的对比,可以从传输协议、加密策略、功能定位和生态开放性等核心维度展开。其设计哲学深刻反映了不同产品对效率、安全、网络适应性与商业模式的权衡。
传输层协议:效率优先 vs. 可靠优先
这是QQ协议最显著的特点,也是其与许多早期协议的根本区别。
- QQ协议:UDP为主,TCP为辅的混合模式。QQ默认采用UDP通讯方式,端口为8000、8001。这种设计的核心目标是追求极致的传输效率和强大的网络适应性。UDP协议无需建立连接,速度快、开销小,能有效穿透大部分代理服务器和NAT设备,非常适合当时国内复杂的网络环境。当UDP端口不通时,QQ会自动降级转换到TCP 80或443端口进行通讯。对于文件传输,QQ在内网环境下会优先采用P2P(点对点)直连方式,速度极快。为了弥补UDP不可靠的缺陷,QQ在应用层自主研发了确认与重传机制。
- 对比协议(如MSN、早期雅虎通):TCP优先。以MSN为例,它采用TCP通讯方式,端口为1863和80,并在登录过程中使用HTTPS(端口443)。TCP提供可靠、有序的数据流,但建立连接的开销大,且在复杂网络下穿透性较差。这使得在相同网络条件下,QQ传输文件的速度通常优于MSN。
- 现代协议趋势:混合与智能选择。现代即时通讯软件(如Skype、微信)也普遍采用混合策略。Skype同时使用TCP和UDP,端口动态协商。微信则主要使用TCP协议进行消息的长连接传输,而登录验证等则通过HTTP短连接实现。这表明,纯粹的TCP或UDP已不常见,根据场景智能选择协议成为主流,但QQ早期对UDP的深度优化是其独特的历史印记。
加密与隐私策略:中心化保护 vs. 端到端加密
在安全层面,QQ与国际主流隐私优先的工具存在显著差异。
- QQ协议:传输加密与服务器可访问。QQ在消息传输过程中普遍使用SSL/TLS协议进行加密,防止数据在传输中被截取。在特定“秘密聊天”功能中,也提供端到端加密(E2EE)选项。然而,其普通聊天模式并非默认的端到端加密。这意味着消息在服务器端可能以可解密的形式存在,腾讯作为服务提供商在技术上可以访问内容。其加密更侧重于防止外部攻击,而非完全杜绝平台自身的访问。
- 对比协议(如Signal、WhatsApp、Telegram秘密聊天):默认端到端加密。以Signal、WhatsApp和Telegram的“秘密聊天”为代表,它们将端到端加密作为核心卖点或默认选项。在此模式下,加密密钥仅存在于用户设备上,服务提供商无法解密任何消息内容,提供了更高级别的通信隐私。Telegram甚至为此悬赏破解,以证明其安全性。这种模式代表了国际隐私保护领域的主流价值观。
- 加密技术应用:QQ在应用层使用了如AES(对称加密)和RSA(非对称加密,可能用于密钥交换)等技术,这与许多加密工具类似。关键区别在于密钥的管理和访问权限——是用户独占,还是与服务器共享。
功能定位与生态:泛娱乐社交 vs. 纯粹通讯
协议服务于产品,产品的定位决定了协议功能的侧重。
- QQ协议:服务于丰富的泛娱乐社交生态。QQ协议需要支撑起一个极其复杂的功能集合,包括文字、语音、视频、文件传输、QQ秀(厘米秀)、红包(多种玩法)、屏幕共享、一起听歌等。其协议设计必须充分考虑这些多媒体、实时互动功能的低延迟和高带宽需求,这也是其青睐UDP和P2P的原因之一。QQ的关系链相对开放,鼓励陌生人社交。
- 对比协议:
- 微信协议:虽然同属腾讯,但微信定位更偏向于熟人社交与高效沟通。其功能相对简洁,以文本和语音为主导。在协议上,微信更侧重于TCP长连接的稳定性,以保障支付、公众号等核心服务的可靠。
- Telegram/ Signal协议:更侧重于纯粹、安全的通讯与信息分发。Telegram支持大文件传输、庞大的群组和频道功能;Signal则以极致的隐私保护为核心。它们的协议设计更专注于加密的可靠性和消息投递的效率,而不需要承载复杂的娱乐化插件。
生态开放性:私有封闭 vs. 有限开放
- QQ协议:完全私有与封闭。QQ协议是腾讯的私有协议,未公开标准。这带来了高可控性和优化空间,但也导致了第三方开发困难、互操作性差,且无法进行独立的公共安全审计。
- 对比协议:
- XMPP等开放协议:高度标准化,允许不同服务器和客户端互联互通,生态开放。
- Telegram:客户端开源,并提供了强大的Bot API和第三方客户端开发支持,在封闭的服务器端之上构建了相对开放的生态。
- Signal:其加密协议是开源的,并已被WhatsApp等多个应用采用,形成了事实上的安全标准。
总结而言,QQ协议是一个在特定历史和技术背景下,为满足海量用户、复杂功能、高娱乐性需求而深度优化的“效率驱动型”私有协议。 它以UDP为核心的混合传输模型在效率上曾具有显著优势,但其在默认端到端加密和协议开放性方面,与Signal、Telegram等“隐私驱动型”或“开放标准型”协议存在理念上的根本差异。与微信相比,两者则体现了同一公司内不同产品定位(开放社交 vs. 高效熟人圈)对底层技术选型(重UDP/P2P vs. 重TCP)的深刻影响。选择哪种协议,本质上是在选择其背后所代表的效率、安全、隐私、开放性和功能生态的优先级排序。
协议演进与挑战
QQ协议并非一成不变,而是随着产品功能迭代和网络安全环境的变化持续演进。版本升级常伴随协议修改。从早期简单的二进制协议,到引入Protobuf等高效序列化工具定义消息结构,再到全面拥抱TLS标准加密,其演进主线是在提升功能与性能的同时,不断加固安全防线。这种强加密趋势也给网络管理和安全审计带来了挑战。企业网络管理员无法再通过深度包检测(DPI)直接监控QQ通信内容,只能转向基于流量行为分析、终端检测与响应(EDR)等间接手段进行安全管理。



